
Cadence is a registered trademark of Cadence Design Systems, Inc., 2655 Seely Avenue, San Jose, CA 95134
Teaching
In its role as the Cadence Lead University for Circuit Design and Simulation, the Fritz Huettinger Chair of Microelectronics at the University of Freiburg offers several courses. The theoretical background of analog mixed-signal design methodology is taught in form of lectures and exercises. Practical exercises, based on the latest design methodology tools, allow for "hands-on" experience in the design flow of analog mixed-signal circuits to be gained.
Exemplary Courses
| | | | |
The educational objective of the lecture "Elektronik" is to give the students an insight of relevant electronic semiconductor devices. They thereby learn how to design basic analog and digital circuits and their application.
The lecture covers the following topics: - Fundamentals
- Semiconductor diode
- Bipolar transistor
- MOS transistor
- Operational amplifier
- Introduction to digital circuits
- Basic gates and types of digital circuits
- Digital systems
- Sequential logic and circuits
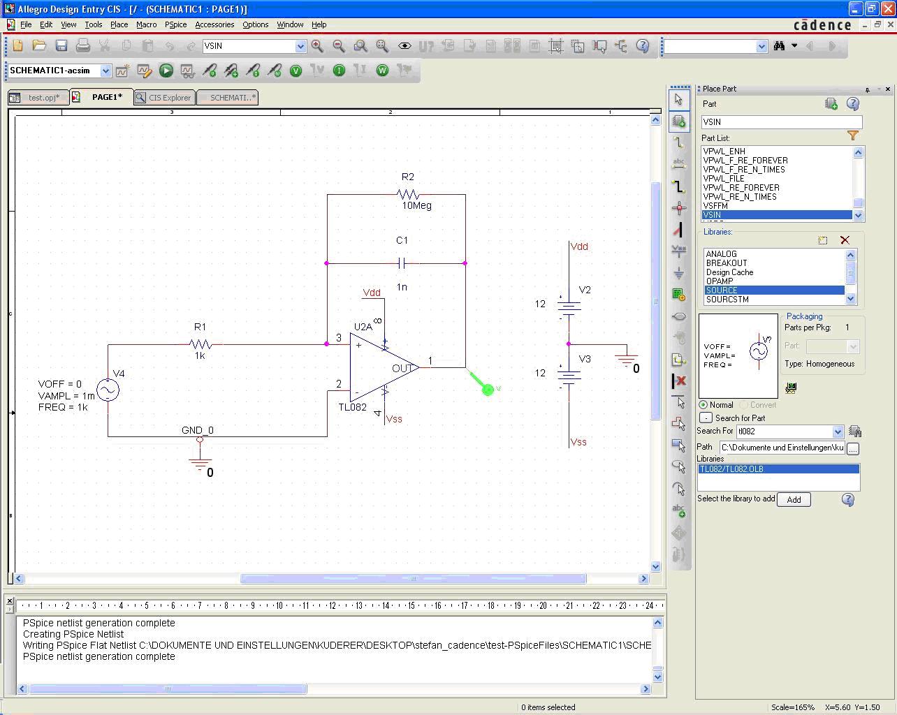
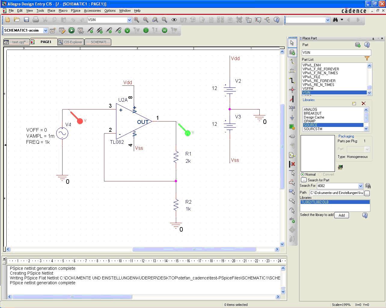
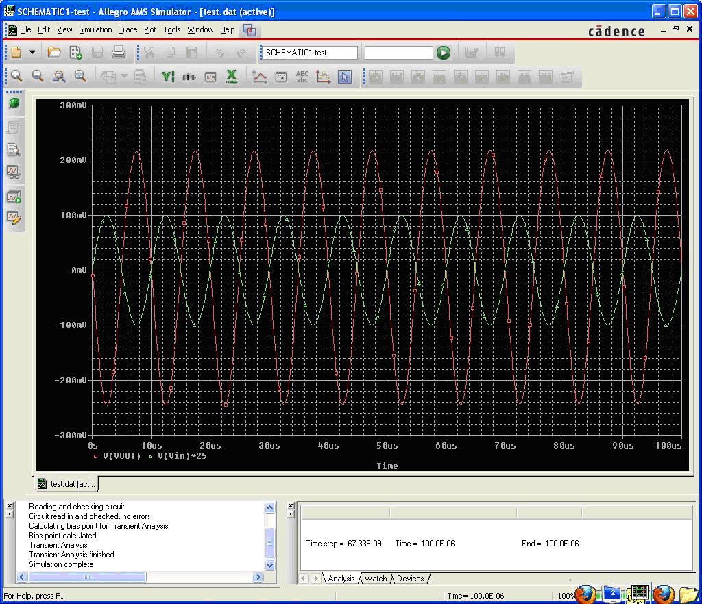
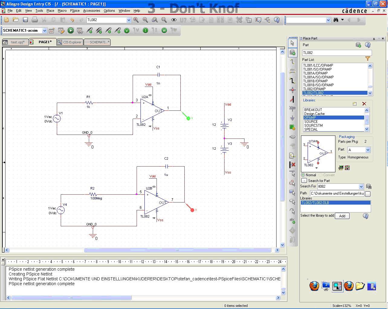
To get a deeper understanding of the properties of the different devices and their applications, the students attend accompanying practical exercises (labs) during the semester. Thereby, they use Cadence Allegro to simulate the corresponding circuits to compare the simulation results with their measurement. Furthermore, these simulations help them to understand certain aspects and properties of the considered circuits. It is also a great help for them to directly probe the effects of varying certain parameters.
Outside the labs, the students have access to the Cadence Allegro design and simulation environment in the computer pool of the faculty. This provides the opportunity to do further investigations on electronic circuits, to confirm calculations by means of simulations and to prepare the labs.
| | (click to enlarge the pictures)



 | | 




|
| | | | | |
| Integrated Circuits | | | | |
In the lecture Integrated Circuits students use Cadence Allegro to simulate effects in digital MOS technologies. They learn how to build complex combinational logic and how transistor sizing effects the operation of the logic gates. A great benefit for the students is getting a hands on designing circuits. Using professional circuit design tools in addition to theoretical aspects and hand calculations trains their intuition for the mechanics of integrated circuits. | | (click to enlarge the pcitures)
 | | 
|
| | | | | |
| Microelectronics | | | | |
In the lecture Microelectronics, the students learn the basics of integrated analog circuit design. Step by step, the components of an operational amplifier like current source, differential stage and buffer are covered, resulting in the design of a complete operational amplifier at the end of the lecture (see Bode plot on the right). By means of Cadence Allegro, the students have the possibility to design and analyze those circuits by themselves. In addition, the tool is used to demonstrate circuit behaviour in the lecture. This lets the students get in touch with analog circuit design and thus improves the learning effect compared to just covering the circuit theory. | | (click to enlarge the pictures)

| | |